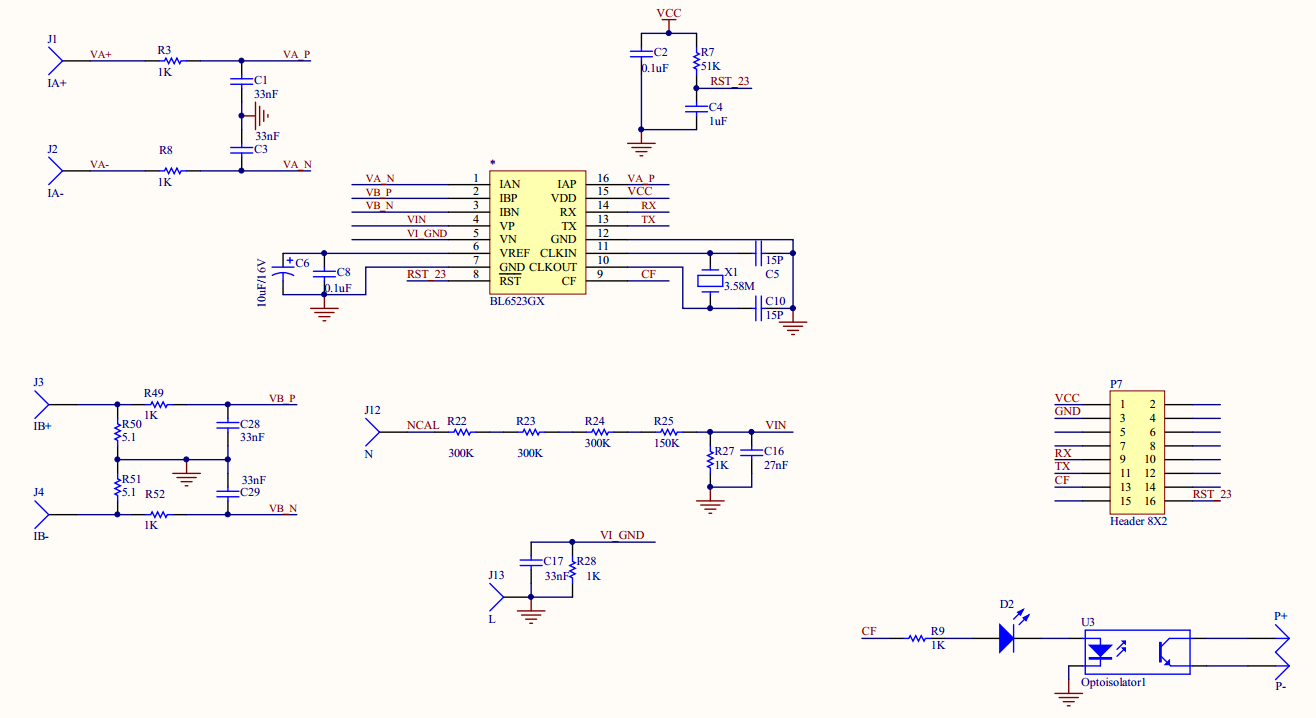
BL6523GX
单相,防窃电,多功能,有功电能,有效值,UART,电能计量
Product Manuals
Advantage
- 高精度,在输入动态工作范围(6000:1)内,非线性测量误差小于0.1%
- 可精确测量正负两个方向的有功功率,输出快速输出脉冲(CF)
- 两个电流采样端,采样火线和零线电流
- 电压和双电流的有效值,功率因数
- 具有电压失压和断相检测功能
- 具有防潜动功能,可编程防潜阀值设置
- 具有可编程增益调整和相位补偿
- 具有一个UART通信接口,用于数据传输
- 外接晶振3.58MHz
- 单工作电源5V,低功耗25mW(典型值)
Introduction
BL6523GX是一颗宽量程单相多功能电子电能计量芯片,集成了3路高精度Σ-Δ ADC,参考电压,电源管理等模拟电路模块,以及处理有功功率、视在功率、电流电压有效值等电参数的数字信号处理电路。适用于单相多功能或单相电力线载波电能表应用。
Sample Apply
中文
English

