BL6513C
三相,有功电能,电能计量
Product Manuals
Advantage
- 高精度,在输入动态工作范围(3000:1)内,非
- 线性测量误差小于 0.1%
- 单电源工作(5V),静态功耗 25mW (典型值)
- 可以选择代数求和或绝对值求和两种方式来计量三相平均功率和
- 精确测量正、负两个方向的有功功率,且以同
- 一方向计算电能
- 慢速输出脉冲(F1、 F2)能直接驱动电机工作,快速输出脉冲(CF)可用于计算机数据处理
- 防窃电功能,逻辑输出脚 REVP 用于显示三相中任一相存在反向用电
- 芯片上带参考电压源 2.42V±8%
- 采用 SOP24 封装形式
Introduction
BL6513C是三相电子电度表的核心计量芯片,采用低功耗设计,芯片静态功耗 25mW(典型值),因此可以采用三相阻容分压电源,大大降低了生产成本。基于此芯片设计的三相电子电度表具有外围电路简单、精度高、稳定性好等特点,适用于三相三线和三相四线电力用户的电能计量
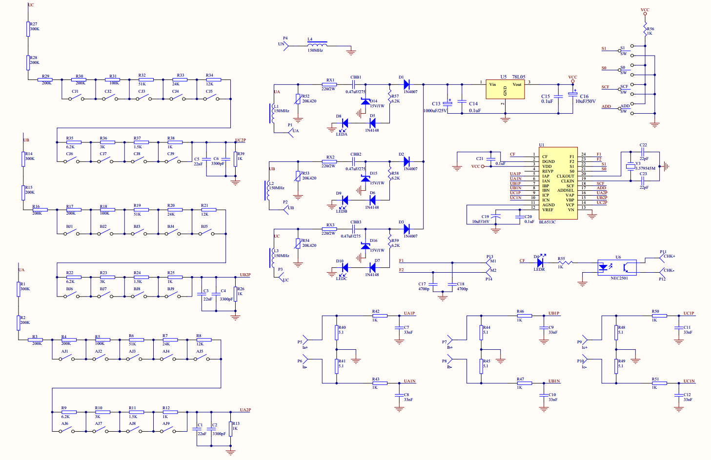
Sample Apply
中文
English

