300mA,低功耗,异步升压
- Deliver 200mA at 3.3V Output voltage with 1.8V input Voltage
- Low start-up voltage (when the output current is 1mA) 0.8V
- Output voltage can be adjusted from 2.5V~ 6.0V (In 0.1V step)
- Output voltage accuracy ±2%
- Low temperature-drift coefficient of the output voltage ±100ppm/℃
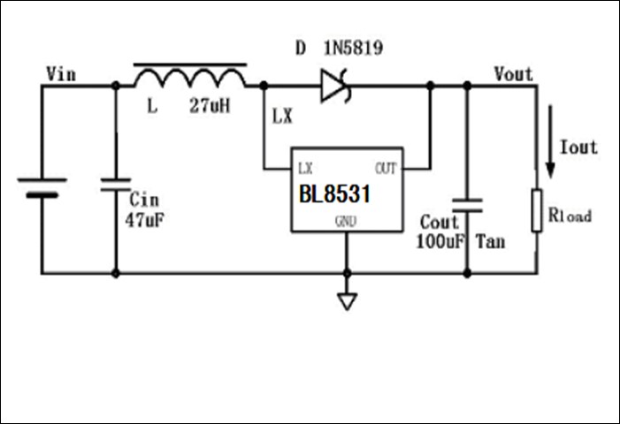
- Only three external components are necessary: An inductor, a Schottky diode and an output filter capacitor
- High power conversion efficiency 85%
- Low quiescent current drawn from power source <5.5uA
BL8531 series are CMOS-based PFM step-up DCDC Converter. The converter can start up by supply voltage as low as 0.8V, and capable of delivering maximum 200mA output current at 3.3V output with 1.8V input Voltage. Quiescent current drawn from power source is as low as 5.5uA. All of these features make BL8531 series be suitable for the portable devices, which are supplied by a single battery to four-cell batteries. To reduce the noise caused by the switch regulator, BL8531 is well considerate in circuit design and manufacture, so that the interferer to other circuits by the device is reduced greatly. BL8531 integrates stable reference circuits and trimming technology, so it can afford high precision and low temperature-drift coefficient of the output voltage. BL8531 is available in SOT-89-3, SOT-23-3, SOT- 23-5 and TO-92 packages, which is PB free. And in 5-pin packages, such as SOT-23-5, the device can be switch on or off easilyby CE pin, to minimize the standby supply current.
Sample Apply
中文
English

