Current-Mode PWM Controller、Highly Integrated、Frequency Shuffling (EMI Optimization)、Extended Burst Mode、Audio Noise Free、Internal Synchronized Slope Compensation、External Programmable PWM Frequency、Low Startup Current (3μA)、Low Operating Current (1.8mA)、External Programmable Over-Temperature Protection (OTP)、Gate Output Clamp (16V)、Line Voltage Compensation、SOP8/DIP8 Package、Cycle-by-Cycle Over-Current Protection (OCP)、Over-Load Protection (OLP)、Over-Voltage Protection (OVP)、Under-Voltage Lockout (UVLO)、Offline AC/DC Flyback Converter、Battery Charger、PC/TV/Set-Top Box Power Supply、Laptop Power Adapter、Open-Frame SMPS、Low Standby Power
- Power on Soft Start Reducing MOSFET VDS Stress
- Frequency shuffling for EMI
- Audio Noise Free Operation
- Extended Burst Mode Control For Improved Efficiency and Minimum Standby Power Design
- Internal Synchronized Slope Compensation
- Fixed 65KHz Switching Frequency
- Good protection coverage with auto self-recovery: UVLO, OTP, OVP
ME8202 is a highly integrated current mode PWM control IC optimized for high performance, low standby power and cost effective offline flyback converter applications. PWM switching frequency at normal operation is externally programmable and trimmed to tight range. At no load or light load condition, the IC operates in extended ‘burst mode’ to minimize switching loss. Lower standby power and higher conversion efficiency is thus achieved.VDD low startup current and low operating current contribute to a reliable power on startup design with ME8202. A large value resistor could thus be used in the startup circuit to minimize the standby power. The internal slope compensation improves system large signal stability and reduces the possible subharmonic oscillation at high PWM duty cycle output. Leading-edge blanking on current sense input removes the signal glitch due to snubber circuit diode reverse recovery and thus greatly reduces the external component count and system cost in the design. ME8202 offers complete protection coverage with automatic self-recovery feature including Cycle-by-Cycle current limiting (OCP), over load protection (OLP), VDD over voltage clamp and under voltage lockout (UVLO). The Gate-drive output is clamped at 16V to protect the power MOSFET. In ME8202,OCP threshold slope is internally optimized to reach constant output power limit over universal AC input range. Excellent EMI performance is achieved with frequency shuffling technique together with soft switching control at the totem pole gate drive output. Tone energy at below 20KHZ is minimized in the design and audio noise is eliminated during operation.
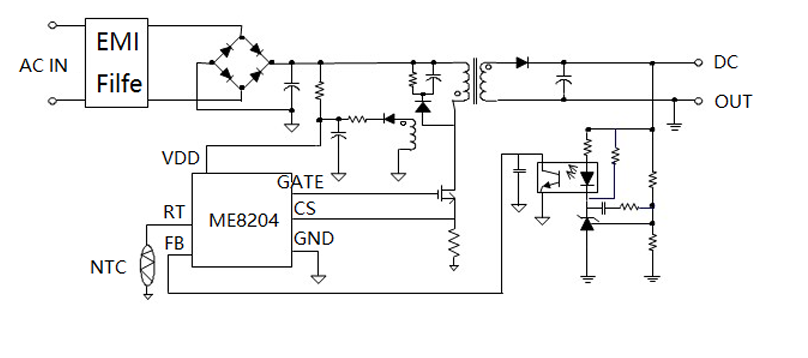
Sample Apply
中文
English

