BL5372
实时时钟,RTC
产品简介
是一款低功耗实时时钟电路,通过I2C两线接口电路可以与CPU实时通信,主要用于一切需要提供时基的系统中
优势特点
- 超低功耗(典型值400nA@3.6V)
- 实时时钟(12时制或者24时制两种计时方式)
- 自动识别闰年、平年(2000~2099)
- BCD码表示的时钟计数和万年历
- 30秒数字校时功能
- 可控的32.768KHz(或者32KHz)输出
- 两个可编程闹钟输出
- 两路可编程方波输出,为CPU提供多种中断
- 晶振停振检测锁存功能
- 32KHz和32.768KHz晶振选择
- 高精度的时间调整电路
- 1.8V超低电压工作
- SOP8或TSSOP8封装
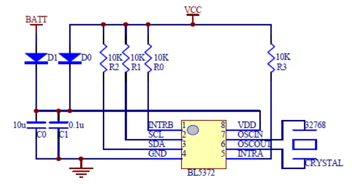
应用电路

中文
English
