Current-Mode PWM Controller、AC/DC Converter、Built-in 700V High-Voltage Power Switch、SOP6 Package、Wide Voltage Input (85~265V)、Output Power 5W/4W (Peak 6W/5W)、High-Voltage Startup Current Source、Low Standby Power (<0.1W)、Energy Star 2.0、Over-Voltage/Under-Voltage/Short-Circuit/Overload/Over-Temperature Protection
- Set-in high-voltage power switch tube of 700V and few peripheral components.
- The built-in high voltage startup current source to quick start
- With the function of output frequency reduction, the non-output power consumption can be less than 0.1W
- The independent upper-limit current testing controller deals with over-current and over-load of the controller real-timely.
- The period emission pole is turned off and it outputs by deflected voltage, and the pressure resistance of the power tube is improved.
- Set-in current limit resistance with temperature compensation, which makes the current limit precise
- Set-in heat protection circuit
- Startup is accomplished with the magnification function of the switch power tube, and the power consumption of startup resistance is reduced more than10 times.
- Low startup and operating current
- VCC over-voltage automatic limit
- High conversion efficiency, meet energy star 2.0
- Continuous wide-voltage output power reaches 5W/4W.
- Built in line compensation, accurate LPS control.
PWM controller of high-performance current mode is specially designed for AC/DC transformer with high performance and price ratio, which supplies continuous output power of 5W/4W within the range of wide-voltage between 85V and 265V. The combination of optimized reasonable circuit design and bipolar facture technology with high performance and price ratio economizes the whole cost ultimately. The power controller can be applied to the typical flyback circuit topology so as to form a simple AC/DC transformer. The startup circuit inside IC is designed as a particular current inhalation way, so it can start up with the magnification function of the power switch tube itself, which lessens the power consumption for starting the resistance remarkably; when the output power is lower, IC will reduce the working frequency automatically, therefore, the standby power consumption becomes extremely low. When the power tube is closed, the interior circuit will bias it reversely, utilize the characteristic of high pressure resistance CB of bipolar transistor directly, and improve its pressure resistance capacity to the high voltage of 700V, which ensures the security of the power tube. Meanwhile, the perfect function of overload and saturation prevention is provided inside of IC, which can keep away some abnormal status, such as overload, saturation of transformer, and output short circuit, so as to improve the reliability of the power supply. The current limit can be set up by exterior components. The built-in line voltage compensation function keeps the maximum input power limit in the full voltage range.
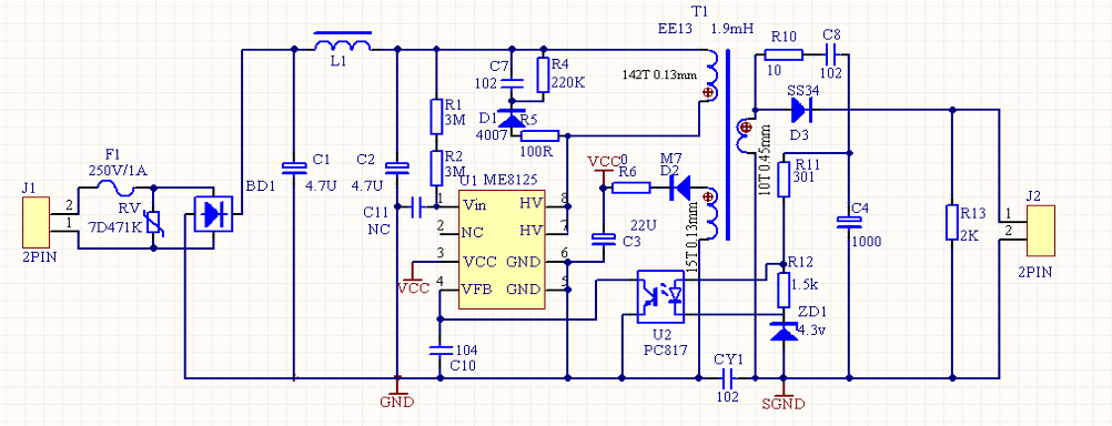
Sample Apply
中文
English

