BL1081
8通道DAS,内置16位、双极性、同步采样ADC
产品简介
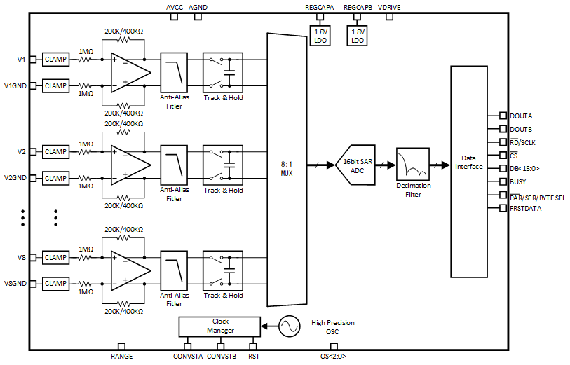
8通道同步采样、双极性输入、16位100KS/s数据采集系统(DAS)
优势特点
- 8 路同步采样输入
- 真双极性模拟输入范围:±10V、±5V
- 5V 单模拟电源,VDRIVE: 2.3V 至 5V
- 完全集成的数据采集解决方案
- 灵活的并行/串行接口
- 64 引脚 LQFP 封装
应用电路

中文
English
